首个元宝返利侠侣新服11月14日开启
亲爱的玩家,大家好:
《刀剑ONLINE》资料片“鸣霄降世”震撼登场,神雕降临,侠侣问情!《刀剑ONLINE》运营团队将于2025年11月14日(周五)12:30开启2组首个元宝返利侠侣新服:
轻松区 – 神雕侠侣
轻松区 – 双剑合璧
本次作为首个元宝返利侠侣新服,本次新服消费无上限返还20%绑定元宝,绑定元宝不仅可以购买绝大部分庙会物品,还可以购买稀有道具。同时,侠侣入驻本次新服不仅可获得侠侣专属护符:侠侣情缘,还可以免费获得永久护符:真爱一生,还有定制黄金、可转服护符和元宝等你来拿。本次依旧保持轻松服特色,轻松开宝箱送四件地冥、一键收藏、一键技能全满、一键强化鉴定、免费送三满统统都有,战力直升15万。
新服庙会将上架易筋经道具,开放属性点切换;转生后可以获得转生宝石;本次新服中均为无阵服,即无夫妻阵“生命共享”功能且无同生共死技能。暂时取消装备、宝石上的“体魄需求降低”和“筋骨需求降低”属性。两组新服将接入同一个神魔古战场。
—— 元宝返利,无上限返还20%元宝!
—— 侠侣专属,入驻即领专属护符,还有可获得定制黄金、可转服护符、大量元宝!
—— 李若彤送福利,送侠侣定制黄金,领李若彤专属护符!
—— 打怪掉千万可交易元宝,单个红包高达18888!
—— 一键速成,一键收藏、一键技能全满、一键强化鉴定、免费送三满!
—— 全民地冥,轻松开箱得送四件地冥!
—— 在线抽奖,送定制黄金“刀剑侠侣金钞”!
—— 福利活动,海量元宝、新服活动奖励更新!
鲲鹏宝箱即开免费珍品宝石包;王者锦囊依然送六圣返虚、刀剑璧·藏;超级返利礼包送摩诃般若·藏、逆转乾坤…还有鲲鹏宝箱、在线抽奖、新服历练、神魔群侠会武等更多新服活动。
新服交流群&全服交流群
无论你是新稻米还是老稻米,都欢迎加入官方社群,方便稻米们之间相互沟通!同时,我们也准备了官方企业微信专属福利小礼包,扫描公告末端二维码即可进群。
“新服狂欢”福利活动集合界面上线,“新服狂欢”活动界面全面整合新服活动,新服玩家点击主界面上方“新”按钮即可进入“新服狂欢”活动界面。

1、元宝返利,无上限返还20%元宝
2025年11月14日至2025年12月14日期间,新服内玩家每累计消耗5元宝即可以获得1绑定元宝,绑定元宝获取无上限。在活动时间内,可通过新服狂欢界面“消费返元宝”分页查询已返利元宝。
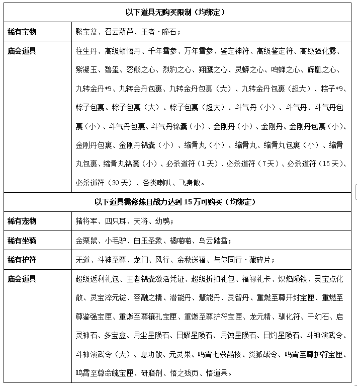
绑定元宝不仅可以在专属商店购买绝大部分庙会物品,还可以购买稀有道具。部分道具有购买限制(修炼且战力达到15万才可购买),商店可购买物品如下:


2、侠侣专属,入驻即领专属护符
①缔结情谊,领专属护符
2025年11月14日至2025年12月17日期间,全服达到修炼角色,两人组队前往桃源浣溪(16,128)NPC鸣霄*李若彤对话缔结情谊关系(侠侣或知己关系),夫妻之间可缔结侠侣关系,非夫妻之间可缔结知己关系。
缔结情谊关系成功后,两人组队前往桃源浣溪(16,128)NPC鸣霄*李若彤处,全服可领取专属护符:侠侣关系领取绑定护符称号:侠侣情缘(30天),知己关系领取绑定护符称号:同心知己(30天)。新服缔结关系的玩家可以额外领取永久护符:真爱一生。
注:仅可缔结一种关系,并且拥有侠侣\知己关系的玩家可领取一次护符奖励,且新服角色在活动期间内无法申请解除关系。




②情谊同心榜,抢可转服非绑定护符:谁与争锋
2025年11月14日至2025年12月17日期间,本次两组新服,根据缔结情谊关系(侠侣\知己关系)的玩家两人使用四个活动道具(鸣霄引、相思奇匣、黯然木雕、玉蜂凝珀酿)的总数量进行综合排名,两组新服使用道具总数量前10名的侠侣\知己(注意是道具的使用量,不是购买量)可以获得对应奖励,两组新服合并排名。
两人累计使用总数第一的侠侣\知己,两人每人可获得1个可转服永久护符:谁与争锋(不绑定);
两人累计使用总数第二的侠侣\知己,两人每人可获得1个可转服永久护符:非我莫属(绑定);
两人累计使用总数第三的侠侣\知己,两人每人可获得60000元宝。
两人累计使用总数第四~第五的侠侣\知己,两人每人可获得30000元宝。
两人累计使用总数第六~第十的侠侣\知己,两人每人可获得20000元宝。
注:
①情谊同心榜使用量统计道具的上架名称时间:
道具1:鸣霄引,庙会上架时间为11月14日09:00~11月23日24:00
道具2:相思奇匣,庙会上架时间为11月25日00:00~12月1日24:00
道具3:黯然木雕,庙会上架时间为12月3日00:00~12月9日24:00
道具4:玉蜂凝珀酿,庙会上架时间为12月11日00:00~12月17日24:00
②谁与争锋:防御力100,火、冰、毒防御各10%,普攻10~14,火、冰、毒攻各8~9,幸运20,生命上限1000,附加伤害40,追加谁与争锋称号。
③非我莫属:防御100,普攻11~13,火攻8~9,冰攻8~9,毒攻8~9,生命上限1000,附加伤害10。
④获得护符的玩家可享有一次护符免费转服特权:2026年5月31日前,可以将护符:谁与争锋/非我莫属转移至任何服务器(不包括未来新服)同资料下的任何一个角色,仅限一次,当周申请下周转完,无需购买转服凭证,谁与争锋转服后护符依然不绑定,非我莫属转服后依然为绑定。
新服玩家可以前往洛阳(136,161)、冰峪镇(120,93)、沉璧礁(65,58)、析津府(40,80)NPC鸣霄*李若彤查看本服情谊同心榜,打开活动排行榜查看双人使用道具总数量排名。情谊同心榜活动结束于12月17日,排行榜于12月18日关闭。
奖励将在活动结束后15个工作日之内发放。


3、李若彤送专属护符,定制侠侣黄金
2025年11月17日至2026年1月4日期间,等级≥90级的玩家通关禹王陵墓、临渊洞、涡劫牢、海皇殿、龙门客栈、潜龙谜影有机会获得道具 “玉蜂浆”,与新职业组队完成任务有更高概率获得玉蜂浆。
集齐36个“玉蜂浆”可以前往瓦当镇风无机处兑换一个李若彤联动专属永久护符:古墓令。根据兑换护符时间可参与本服排名,玩家可以在风无机处查询当前服务器的排名。


根据兑换护符时间排名,玩家可以获得以下物品:
① 全服每个服务器前100名兑换古墓令护符的角色,每个服务器可瓜分20万元宝奖励。
② 本次新服:每个服务器第1~3名每人可获得李若彤定制专属黄金“刀剑侠侣金钞”(10g)一份,第4~5名每人可获得李若彤定制专属黄金“刀剑侠侣金钞”(5g)一份,第6~10名每人可获得李若彤定制专属黄金“刀剑侠侣金钞”(3g)一份。
③ 其他正式服:每个服务器第1名可获得李若彤定制专属黄金“刀剑侠侣金钞”(5g)一份,第2名可获得李若彤定制专属黄金“刀剑侠侣金钞”(3g)一份。
④ 测试服:第1名可获得李若彤定制专属黄金“刀剑侠侣金钞”(5g)一份
以上获得实物奖励的玩家均需填写手机号和邮寄信息来作为领奖凭证,官方会根据大家在NPC处填写的手机号和邮寄信息联系玩家,并确认邮寄地址,请大家注意账号安全,以免带来不必要的损失。

4、打怪掉千万可交易元宝
2025年11月14日至2025年12月14日期间,本次两组新服80级以上的玩家参与指定任务可以获得绑定的“古墓锦盒”,礼包有效期为24小时。

2025年11月14日开服后至2025年11月23日,老服80级以上的玩家参与指定任务可以获得绑定的“古墓锦盒”,礼包有效期为24小时。

打开“古墓锦盒”后必得500银两、1个绑定的荧惑丹或者太白丹,同时有机会可以获得不同额度的“元宝红包”(非绑定,可交易)。使用元宝红包可以获得对应额度元宝,有机会获得18888元宝。



5、速成新服,一键收藏、一键技能全满、一键强化鉴定
2025年11月14日至2026年2月28日期间,新服庙会限时上架以下道具,超低折扣,最低低至0.5折:
高级收藏玉(6000元宝)、特级收藏玉(6000元宝)、高级鉴强玉(4000元宝)、特级鉴强玉(力)(9000元宝)、特级鉴强玉(元)(9000元宝),道具有效期均为90天。
使用收藏玉可以一键收藏坐骑、宠物、护符、精魄、武器等共计300个,一键将普通技能升至满级(不包含角色必杀技、修炼技能、套路)。
使用鉴强玉可以一键让装备鉴定属性直接提升至完美品质生命/攻击/火攻10星,且强化等级直接提升至19级。
具体使用规则见如下道具截图:





活动期间,首次使用速成等相关道具的玩家还有额外大量银两奖励。点击主界面新服狂欢按钮,可打开新服狂欢界面,选择“速成福利”,完成相应任务,即可获得对应的银两奖励,最高可获得30000银两。

本次新服为助力玩家快速成长,还将在其它新服活动中加码额外福利物品,至尊宝箱配合鲲鹏宝箱等大量福利,让玩家们能快速养成,一键减负。
6、至尊宝箱,轻松开箱得四件地冥
2025年11月14日至2026年1月25日,每天可轻松获得海量“至尊宝箱”,内含各类豪华道具和经验,玩家可在新服主界面右上方查看至尊宝箱相关功能,至尊宝箱达到2级即可自动后台开启宝箱。
等级达到80级(或者转生)的玩家,每周可在界面完成任务领取免费周常宝箱。普通宝箱可以通过一定的开启数量从而升级为更高等级的宝箱,玩家开启越高等级的宝箱可以获得更多类型的奖励。
2026年1月25日前驰援商人不再上架坐骑/宠物兑换券,而是通过至尊宝箱免费掉落,同时暂时关闭天波浮沉宫、九渊狱王府、武闱(困难版)、轩辕困妖阵、纣魔重生5个副本,副本奖励都可在至尊宝箱中获取!2026年1月25日,至尊宝箱玩法功能关闭,5个副本开启进入,同时驰援商人恢复上架。
为了大家更轻松养成,本次新服减负再升级,暂时关闭紫禁夺宝、赤岩谷战场,2025年12月1日起开启紫禁夺宝、赤岩谷战场。
开启高级宝箱有一定的战力限制,战力限制不影响玩家获取宝箱,以下为宝箱获取与开箱条件说明。




注:
①至尊宝箱中所获取铭魂精金(披风)均为绑定,不可用于重洗地冥装备。
②王者披风+45个铭魂精金(披风)+1个玲珑凤玉+刀币=地冥披风。
③不绑定的王者披风+绑定的铭魂精金(披风)合成的地冥披风绑定。

7、在线抽奖,拿刀剑侠侣金钞(5g)
2025年11月14日至2025年12月4日期间,“新服狂欢”界面将开启“在线抽奖”活动。等级大于等于80级的玩家,每在线10分钟即可获得1次抽奖机会,每日最多可获得5次,抽奖机会将在每日0点重置。
参与抽奖有机会获得刀剑定制侠侣金钞(5g)兑换券、王者四件套(绑定)、蚩尤雷骨、云织锦丝、5000银两、辰星丹、神秘礼包等好礼。

8、新服排行榜,护符属性大升级
活动时间:排行榜排名以2025年12月14日24:00为准。
①物理攻击排行榜前10名玩家可分别获得:
第1名:10万元宝,护符:登峰造极·圣(绑定):防御95,普攻11~13,冰火毒攻8~9,血950;
第2名:5万元宝,护符:炉火纯青·圣(绑定):防御90,普攻10~12,冰火毒攻7~8,血900;
第3名:3万元宝,护符:游刃有余·圣(绑定):防御85,普攻9~11,冰火毒攻6~6,血750;
第4-6名,每名角色3万元宝;
第7-10名,每名角色2万元宝。
②元素攻击排行榜前10名玩家可分别获得:
第1名:10万元宝,护符:登峰造极·圣(绑定):防御95,普攻11~13,冰火毒攻8~9,血950;
第2名:5万元宝,护符:炉火纯青·圣(绑定):防御90,普攻10~12,冰火毒攻7~8,血900;
第3名:3万元宝,护符:游刃有余·圣(绑定):防御85,普攻9~11,冰火毒攻6~6,血750;
第4-6名,每名角色3万元宝;
第7-10名,每名角色2万元宝。
③海皇殿(天上天)榜前5名队伍队长(奖励由队长自行分配)的角色可分别获得:
第1名:8万元宝;
第2名:4.8万元宝;
第3名:3.2万元宝;
第4名:2.4万元宝
第5名:1.6万元宝。
物理/元素排行榜只可上榜一次,择优名次发放奖励。
活动结束后15个工作日内发放奖励,直接发放至角色。如发现作弊情况,将取消获奖资格。



9、鲲鹏宝箱,免费送三满宝石
2025年11月14日至2026年2月28日期间,玩家进入新服后,点击主界面上方“新”按钮进入“新服狂欢”活动界面 “鲲鹏宝箱”,达到对应等级即可领取相应的奖励,物品均为绑定。达到3转修炼免费送珍品宝石包(臻)。

温馨提醒:珍品日芒石·臻和珍品月华石·臻只能镶嵌在扳指和项链上。






玩家达到60级、90级、1转60级、1转90级时还可根据账号注册时间获得不同量级的红利奖励。
玩家在领取90级红利奖励时,若正处于老友状态(即拥有重归经典或王者归来光环),还可额外获得10000红利奖励。
玩家可以通过红利在红利商店兑换各种极品道具。

10、王者锦囊,送刀剑璧·藏、六圣返虚
2025年11月14日至2025年12月13日期间,新服庙会限时上架超值礼包“王者锦囊激活凭证”,使用 “王者锦囊激活凭证”后可以获得通缉回归锦囊,同时激活王者锦囊每日奖励和等级奖励,在30天内进入“新服狂欢”界面“王者锦囊”领取对应奖励。
王者锦囊限2025年12月13日前使用激活,每个角色仅可使用一次。
①王者锦囊每日奖励
使用激活“王者锦囊激活凭证”后30天内,每天可以在“新服狂欢”界面中领取绑定的乙巳蛇年纪念徽章碎片*1、仙兽灵体*20、元灵果*9、高级演武物资宝箱*9、气血丹(小)*2。
25个乙巳蛇年纪念徽章碎片可合成乙巳蛇年纪念徽章(30天)。每日只可领取一次,可持续领取30天。
②王者锦囊等级奖励
使用激活“王者锦囊激活凭证”后30天内,可以领取王者锦囊等级奖励,所有奖励均绑定。

一键转生:玩家达到96级、1转96级转生等级条件后,右键道具(或者去转生道人也行)即可转生。





③通缉回归锦囊
通缉回归锦囊有效期为20天,使用可获得一个王者归来光环,持续20天。与活跃玩家组队杀怪,均可获得1.45倍经验。并给队员和自己加5%物攻、5%元攻加成。同时将可获得镇星丹*9、岁星丹*9、荧惑丹*35、太白丹*40、元老回归礼包(内含元老武器以及20个太白丹),奖励仅限获得一次(与元老回归活动冲突不能重复获得经验丹和元老回归礼包)。
当角色带有王者归来的光环时可叠加使用通缉回归锦囊,最多叠加60天状态。
所有奖励均绑定不可交易。
11、超级返利礼包,新增送摩诃般若·藏和逆转乾坤
2025年11月14日至2025年12月13日期间,新服庙会上架“超级返利礼包”。庙会上架的“超级返利礼包”为可交易,“超级返利礼包”需要在购买后30天内使用,一个角色只能使用一次,使用“超级返利礼包”可以获得绑定的“21周年返利礼包”(有效期360天)
角色达到对应战力后使用“21周年返利礼包”可以获得以下物品:










12、公会争霸赛,参与即领保底元宝
即日起,点击此处参加公会活动,领取公会卡后可发放给身边好友,邀请好友加入自己公会,每个公会卡激活上限提升至1万人。
10级以下角色可以前往瓦当镇(121,72)新手接引人激活公会卡!激活公会卡的角色,在10级可前往新手接引人领取聚义卡光环(30天)和坐骑:霜皑绝啸(30天),在40级可获得无极·义(30天)。
①公会基础奖
2025年11月14日至2025年12月5日期间,新服激活公会卡的账号,到达3转修炼且12万战力,视为此公会有效成员。最少拥有3个有效成员的公会,视为有效公会,才能参与公会争霸相关活动。
每拥有1名有效成员,有效公会的会长可获得1000元宝,会长最多可获得5万元宝公会基础奖励(50个有效账号)。
②公会大考验
2025年11月14日至2025年12月5日期间,根据新服有效公会中有效成员数量排名,发放对应奖励。两组新服合并排名,最少10个有效成员才能参与“公会大考验”排名。会长在公会大考验中最高可得20万元宝!
如果排名对应公会的有效成员数量不满足最小有效成员数,则奖励元宝数量向下调整为满足最小成员数量档次元宝。例如,如果排名第2的有效成员数量为21人,则奖励元宝数量为第4名对应元宝8万元宝。

③公会齐心榜
2025年11月14日至2025年12月5日期间,根据新服有效公会有效成员消费元宝数排名,发放对应奖励。
两组新服合并排名,公会至少拥有3名有效成员,同时有效成员最低消费30万元宝才能参与“公会消费榜”排名。会长在公会齐心榜中最高可得20万元宝!
如果排名对应公会消费元宝数不满足最少消费元宝数,则奖励元宝数量向下调整为满足最少消费元宝数档次元宝。例如如果排名第2公会消费元宝数为90,则奖励元宝数量为第4名对应元宝8万元宝。

新服公会争霸赛详情请见公会争霸赛专题,专题页面含更详细规则讲解介绍,参与公会活动,瓜分真正的百万元宝奖池!
13、全民狂欢,两人参与即拿紫电青霜、小毛驴
即日起,玩家可以点击此处进入活动页面领取家族码,将家族码发放至身边好友,邀请好友加入自己的刀剑家族。2025年11月14日至2025年12月5日期间,拥有家族码的80级以下的玩家可以前往新服瓦当镇新手接引人(119,70),选择“全民狂欢”激活家族码创建或加入家族。
活动期间,当家族到达以下条件,满足条件的玩家可以通过“新服狂欢”界面“全民狂欢”领取对应奖励。

使用全民狂欢礼包可以随机获得王者神兵包(不绑定)、周年护符以及各类材料经验丹等奖励。第三次开启全民狂欢礼包必得一个绑定的紫电青霜坐骑。第五次开启全民狂欢礼包必得一个绑定的小毛驴坐骑。
庙会上架超级折扣礼包以及福禄卡,使用超级折扣礼包可以获得道具“天天领福利”,在有效期内可以每天领取“天天领福利”奖励,激活福禄卡后在有效期内可以每天领取“福禄卡”奖励。
活动期间开活跃值宝箱均可获得个人活跃值积分:120活跃:1活跃值积分;200活跃:2活跃值积分;400活跃:5活跃值积分。
注意:
每个家族码最多只能激活3次,游戏内第一个激活家族码的角色为家族长。一个角色只能激活一次家族码,80级以下的角色才可激活家族码,领取的家族码只能在领取时所选服务器中激活。
14、神魔群侠会武,拿极品护符
在2025年12月13日的神魔群侠会武中,获得冠军、亚军的帮派,其全体成员将获得绝版永久绑定护符(不可收藏)。冠军帮派帮主(不包括副帮主)将额外获得永久绑定护符:舍我其谁·尊。




2025年12月13日23点至2025年12月15日24点期间,获胜帮会的成员可以前往帮会长老处领取护符奖励,帮会成员报到四次及以上方可以领奖。
①绑定永久护符“舍我其谁·尊”属性:防御100,普攻11~13,冰火毒攻各8~9,生命上限1000,附加伤害10
②绑定永久护符“傲视群雄”属性:防御80,普攻7~8,火攻5~5,冰毒攻击各4~5,生命上限750
③绑定永久护符“势破如竹”属性:防御力75,普攻6~7,火攻4~5,冰毒攻各4~4,生命上限700
15、VIP消费返还
2025年11月14日至2025年12月5日期间,VIP玩家登录新服,进入“新服狂欢”界面“VIP消费返还”可以领取银两返还奖励,各VIP返还银两数量如下:

返利规则:
新服角色到达90级可获得返利总额20%银两
新服角色到达1转80级可获得返利总额30%银两
新服角色到达2转299级且在新服消耗2000元宝可获得返利总额50%银两。
根据领取奖励时角色VIP等级计算返利总额。
16、新服历练
2025年11月14日至2026年2月28日期间完成对应的新服历练任务,可以进入“新服狂欢”活动界面“新服历练”领取对应奖励。

17、帮会争雄,瓜分70万元宝
2025年12月6日至2025年12月14日期间参与并夺得金鳞洞守护者冠军、天下第一帮、百丈渊决赛、重燃第一帮第一名的帮会均可获得10万元宝奖励。

注:
①以2025年12月14日24点记录的帮会帮主/副帮主信息为准进行发奖。
② 奖励可累加,最高可拿到70万元宝。例如A帮会活动期间夺得2次金鳞洞冠军和1次天下第一帮,则A帮会帮主可获得30万元宝。
③ 活动结束后15个工作日内公布获奖帮会信息。
18、新服福利,效率翻倍
经脉效率翻倍:
气血基础获取效率翻倍,叠加经脉增加的气血获取效率100%,最高可达300%!
斗神演武效率永久翻倍:
演武物资箱获得的数量翻倍:
① 玩家每天挑战本关或者上一关成功会获得2个演武物资宝箱
② 玩家每天挑战下一关成功会获得2个高级演武物资宝箱
③ VIP7玩家每天首次通关斗神演武堂,额外获得2个演武物资宝箱
④ VIP 8玩家每天首次通关斗神演武堂,额外获得2个高级演武物资宝箱
⑤ VIP 9玩家每天首次通关斗神演武堂,额外获得2个演武物资宝箱、2个高级演武物资宝箱
⑥ VIP 10玩家每天首次通关斗神演武堂,额外获得4个高级演武物资宝箱
修炼效率永久翻倍:
当在楚天都(126,79)古月道人处激活元石时,原来元石与激活后的元石(邪元石等)兑换比例为1:1,修改为1:2
转生、修炼效率提升:
庙会上架转生锦囊和上架仙丹。
使用转生锦囊可在洛阳城和千狐岭直接与接引道人和通幽老人对话,了解转生相关任务。此外,使用转生锦囊可获得仙丹两枚、两界石一个、无字天书一本。
19、那一年好礼
2025年11月14日至2026年2月1日期间,玩家参加那一年任务,成功连击BOSS有机会获得瓦当英雄豪华礼包(掉宝服),打开瓦当英雄豪华礼包(掉宝服)有机会获得珍品宝石包(绑)、不绑定的王者四件套任选礼包等超级大奖,还有机会获得不绑定的六圣返虚、五蕴朝夕、名扬四海、缘定三生、王者灵玉等稀有道具。
并且每周完成那一年任务后可获得1个瓦当英雄玉牌。通过瓦当英雄玉牌可兑换永久护符:金秋送福、护符:六圣返虚、十七周年印记等好礼。


20、新服冲级送元宝
2025年11月14日至2025年11月23日,所有玩家进入新服将会自动获得“新服冲级送元宝凭证”。在活动时间内,前1000名到达2转10级的玩家可参与排名,根据到达时间的早晚获得不同价值的元宝奖励。
注意:
每组新服单独进行排名。
每个账号仅有第一个登录新服的角色可获得“新服冲级送元宝凭证”
奖励将在活动结束后15个工作日内发放。
奖励:

21、多倍经验大放送
2025年11月14日至2025年11月21日期间,新服开启200%经验奖励,助您轻松升级!
22、新服兑换元宝返利
2025年11月14日至2025年12月13日期间,玩家在新服单次兑换100元宝及以上元宝,即可获得绑定的太白丹*20,高级水晶念珠*1,高级琉璃念珠*1,高级菩提念珠*1以及金龙精元*20、岩龙精元*20,青龙胆。奖励只可获得一次。
>> 扫码添加官方企业微信号
微信扫描下方二维码添加官方企业微信号“刀剑online@畅游天下客服”,即可获取玩家交流群加入方式。
请认准官方企业微信的认证信息,官方微信不会向您索要账号密码、更不会引导您去清空资料,请注意账号安全。



